
2025年12月23日,广州市社会科学院2025年度重大课题成果发布会在院九楼会议室成功举办。发布会以“奋进‘十五五’ 实现新突破”为主题,集中发布了13项重大课题成果。院党组书记、院长张跃国出席会议并讲话,副院长伍庆主持会议,副院长周成华、尹涛出席会议。

自2016年设立重大课题以来,我院始终聚焦广州重大前瞻性战略主题及现实需求,践行持续跟踪研究理念,已累计组织完成了135项重大课题研究,逐步构建起以重大课题为引领的科研体系,持续完善“内部报送+刊物发表+成果发布+媒体宣传”的组合式成果转化机制,切实履行服务党委政府决策的职能职责,决策影响力、学术影响力和社会影响力稳步提升、再上新台阶。
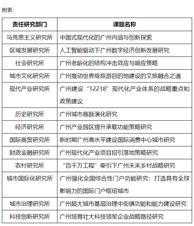
2025年是实施“十四五”规划的关键一年,也是谋划“十五五”发展的重要起步之年。我院坚持以习近平新时代中国特色社会主义思想为指导,紧扣时代脉搏、立足“十五五”时期广州发展所需,从年初启动课题选题工作,经过各研究所申报、院内外多轮专家论证、院党组会议审定等流程,最终从39个选题中凝练确立《中国式现代化的广州内涵与创新探索》等13项重大课题。选题涵盖数字经济、老龄化应对、文旅融合、产业体系、基层治理、科技企业培育等多个前沿领域,全面呼应广州在新时代新征程中的发展需求。重大课题作为服务党委政府决策的科研母机和核心载体,衍生了50多项决策研发课题,转化了40多篇决策研究报告,充分体现了在城市发展战略谋划中的重要支撑作用。

作为我院有组织科研制度创新的集中表现,以及服务广州决策、助力广州发展的重要抓手,2025年度13项重大课题整体上呈现三大鲜明特点:一是在选题策划上凸显时代方位和政治站位。立项课题立足中国式现代化广州实践的深厚土壤,紧扣现代化建设、高质量发展的核心要求,聚焦党委政府关心、社会关注的重点难点问题,致力于从鲜活实践中萃取经验、提炼观点、引领前沿,着力推动“广州实践”向“广州特点”“广州经验”升华。二是在过程管理上强化系统协同。以体制机制创新为驱动,构建起“选题—论证—研究—评审—转化”全链条闭环管理体系,显著增强了研究的系统整合力和现实穿透力。三是在质量管控上坚守创新标尺和学术规范。严格执行成果查重、双向匿名评审等制度,严把成果质量关。多项成果在理论构建、实践提炼和政策设计上取得重大突破,标志着我院决策研究工作正从一般性经验总结稳步迈向创新性政策创制和体系性理论创新的新阶段。
会议指出,“十五五”时期是我国基本实现社会主义现代化夯实基础、全面发力的关键时期,也是我院建成新型城市智库标杆全面发力、决战决胜的历史关口期。全院上下要坚持高站位谋划、大格局推进,持续把重大课题研究摆在突出位置,以更深的学术底蕴、更厚的实践积淀、更实的对策建议,推动重大课题思想分量更重、价值含量更大、对策质量更优,用扎实的研究成果和切实的使命担当,彰显新时代新型城市智库的独特价值和卓越追求,为广州在推进中国式现代化建设中走在前列提供理论支撑和智力支持。

(供稿:科研处)